Spider-Like Robot with OLED Display

A 4-leg robot for PHYS 242 (Electronics) class.

Project Overview

This project, completed for PHYS 242 - Electronics under Prof. Jason Stalnaker, involved creating a 4-leg spider-like robot capable of intricate movements using 12 SG90 servo motors. Equipped with an Arduino Nano microcontroller and an OLED screen displaying a customizable face, the robot combines mechanical precision and visual appeal. The project emphasizes control, design, and circuit layout.


Design Goals

  1. Enhanced Motion Control: Unlike simpler, wheel-based robots, this project challenges balance and movement by individually controlling 12 joints for a wide range of motion.
  2. Customization: Programmed a personalized bitmap face on the OLED screen, inspired by prior experiments with LCD displays.
  3. Circuit Prototyping: Built a circuit on a zero PCB board to understand layout and soldering, ensuring efficient accommodation of all components.

Materials

  • Arduino Nano
  • 12x SG90 Servo Motors
  • PLA 3D Filament for mechanical parts
  • Protoboard / PCB Board Zero
  • 2S LiPo Battery (7.4V, 900mAh)
  • IC7805 Voltage Regulator with Capacitors
  • OLED Screen (AOM12864A0-0.96WW-ANO)
  • Male and Female Header Strips
  • Optional: HC-06 Bluetooth Module

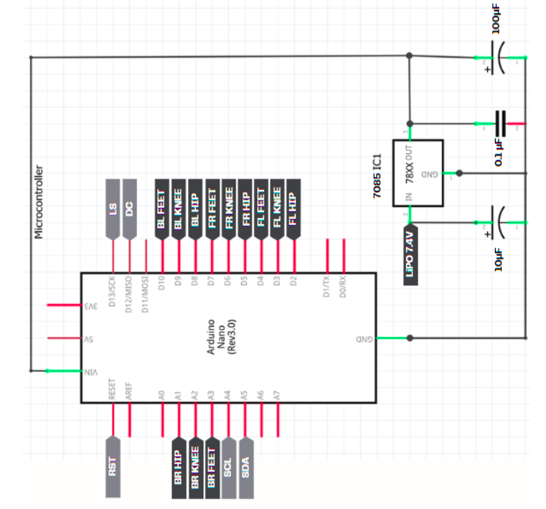
Circuit Design

Power Regulation

The voltage regulator circuit steps down the 7.4V from the LiPo battery to a stable 5V for the Arduino Nano and servos. Using the IC7805 with a 0.1µF ceramic capacitor ensures smooth power delivery while eliminating noise.

Servo Motor Integration

Each SG90 servo motor operates on PWM signals for precise positioning. Servos are labeled and connected as follows:

Label Arduino Pin Label Arduino Pin
FLF D4 BLF D10
FLK D3 BLK D9
FLH D2 BLH D8
FRF D7 BRF A3
FRK D6 BRK A2
FRH D5 BRH A1

OLED Screen

The OLED uses SPI communication, requiring specific connections for clock (SCL), data (SDA), chip select (CS), and data/command (DC). This setup enables dynamic facial expressions to be displayed.


Testing and Assembly

  • Mechanical Parts: All feet, knees, hips, and the main body were 3D printed using PLA. Assembly required careful alignment to ensure proper motion.
  • Calibration: Each servo was tested and adjusted to avoid strain or overheating. Replacement servos were used for those that failed during testing.
  • Prototyping: Breadboard connections were used to synchronize servos, and soldering was performed for essential components like the voltage regulator and OLED headers.

Results and Future Goals

Results: The robot successfully demonstrated multi-joint movement and OLED customization, providing valuable lessons in servo control, circuit design, and mechanical assembly.

Future Goals:

  1. Complete the PCB soldering for a more durable circuit.
  2. Integrate an HC-06 Bluetooth module for remote control.
  3. Enhance servo motion sequences for smoother operation.
Highlights of the spider-like robot project: assembly, testing, motion, and OLED customization.